| 索引号 | 11500228739838987E/2026-00022 | 发文字号 | |
| 主题分类 | 水利、水务 | 体裁分类 | 行政许可 |
| 发布机构 | 梁平区水利局 | 有效性 | |
| 标题 | 重庆市梁平区水利局关于重庆气矿讲渡线七桥站-沙坪阀室段安全隐患治理工程(梁平段)水土保持方案准予行政许可的决定 | ||
| 成文日期 | 2026-03-03 | 发布日期 | 2026-03-03 |
| 索引号 | 11500228739838987E/2026-00022 |
| 发文字号 | |
| 主题分类 | 水利、水务 |
| 体裁分类 | 行政许可 |
| 发布机构 | 梁平区水利局 |
| 有效性 | |
| 标题 | 重庆市梁平区水利局关于重庆气矿讲渡线七桥站-沙坪阀室段安全隐患治理工程(梁平段)水土保持方案准予行政许可的决定 |
| 成文日期 | 2026-03-03 |
| 发布日期 | 2026-03-03 |
重庆市梁平区水利局
关于重庆气矿讲渡线七桥站-沙坪阀室段
安全隐患治理工程(梁平段)
水土保持方案准予行政许可的决定
中国石油天然气股份有限公司西南油气田分公司重庆气矿:
你单位提交的重庆气矿讲渡线七桥站-沙坪阀室段安全隐患治理工程(梁平段)水土保持方案审批申请(项目代码:2510-500155-04-01-839260)和《重庆气矿讲渡线七桥站-沙坪阀室段安全隐患治理工程(梁平段)水土保持方案报告书》收悉。经审查,该申请符合法定条件,根据《中华人民共和国行政许可法》第三十八条第一款、《水行政许可实施办法》第三十二条第一项规定,决定准予行政许可。
一、水土保持方案总体意见
(一)方案编制依据的法律法规、部委规章、规范性文件、规范标准和技术文件及资料的采用基本正确。
(二)同意方案设计水平年为2027年。
(三)同意水土流失防治责任范围为的27.79hm2。
(四)同意项目水土流失防治标准等级执行西南紫色土区建设类项目一级标准。
(五)同意水土流失防治目标。其中:水土流失治理度97%,土壤流失控制比1.0,渣土防护率92%,表土保护率92%,林草植被恢复率97%,林草覆盖率25%。
(六)基本同意水土流失防治分区和分区防治措施体系。
(七)基本同意水土保持方案实施进度安排。
(八)基本同意水土保持监测时段、内容和方法。
二、水土保持方案投资
本项目水土保持方案工程静态总投资425.90万元,其中主体已列293.66万元,方案新增132.24万元。水土保持总投资中工程措施费250.67万元,植物措施费17.67万元,监测措施费6.14万元,施工临时工程费56.87万元,独立费用33.74万元,基本预备费21.90万元,水土保持补偿费38.906万元(389060.00元)。
三、工作要求
(一)根据水土保持法律法规和规范标准,认真做好项目建设过程中水土流失防治工作,切实落实水土保持“三同时”制度。
(二)严格控制施工扰动范围,禁止随意占压破坏地貌植被。加强对施工单位的管理,在招投标文件和施工合同中明确施工单位的水土保持责任,强化奖惩制度,规范施工行为。
(三)依法做好水土保持监测工作,加强水土流失动态监控。在工程建设期间应将水土保持监测季报按规定在网站公开,并按规定向我局按时报送监测季报和总结报告。
(四)项目开工前向主管税务机关申报缴纳水土保持补偿费。
(五)本项目的地点、规模如发生重大变化,或者水土保持方案实施过程中水土保持措施发生重大变更的,应按照“水利部第53号令”规定办理。确需在水土保持方案确定的弃渣场以外新设弃渣场的,或者因弃渣量增加导致弃渣场等级提高的,生产建设单位应当开展弃渣减量化、资源化论证,在弃渣前编制水土保持方案补充报告,并完成弃渣场变更审批手续。
(六)严格按照批准的水土保持方案和后续设计落实各项水土保持措施,合理安排施工时序和水土保持措施实施进度,严格控制施工期间水土流失。
(七)工程完工后、项目投产使用前应及时组织开展水土保持设施自主验收,并在水土保持设施自主验收通过3个月内,向我局报备验收材料(包括水土保持设施验收鉴定书、水土保持设施验收报告和水土保持监测总结报告等)。
(八)本行政许可决定有效期为3年,水土保持方案自批准之日起满3年,生产建设项目方开工建设的,其水土保持方案开工建设前报我局重新审核。
附件:1.重庆气矿讲渡线七桥站-沙坪阀室段安全隐患治理工程(梁平段)水土保持方案特性表
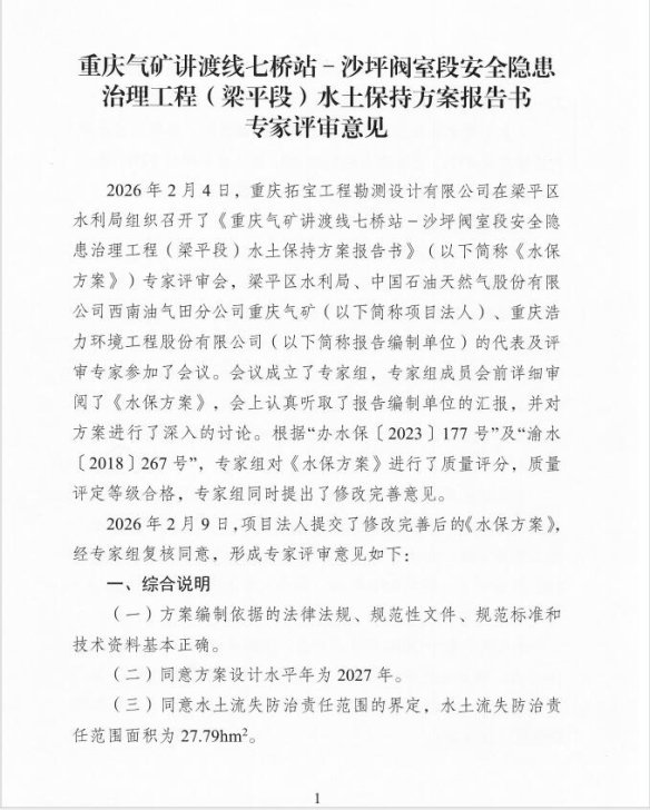
2.重庆气矿讲渡线七桥站-沙坪阀室段安全隐患治理工程(梁平段)水土保持方案报告书专家评审意见
附件1:
-水土保持方案特性表
|
项目名称 |
重庆气矿讲渡线七桥站-沙坪阀室段安全隐患治理工程(梁平段) |
流域管理机构 |
长江水利委员会 | ||||||||||||
|
涉及省(区、市) |
重庆市 |
涉及地市或个数 |
/ |
涉及县或个数 |
梁平区 | ||||||||||
|
项目规模 |
扩建1座站场,新建1座阀室,新建管线1条,长度共计21.2km,新建施工便道2.96km,堆管场11处 |
总投资(万元) |
6200 |
土建投资(万元) |
1800 | ||||||||||
|
动工时间 |
2026.3 |
完工时间 |
2026.12 |
设计水平年 |
2027 | ||||||||||
|
工程占地(hm2) |
27.79 |
永久占地(hm2) |
0.12 |
临时占地(hm2) |
27.67 | ||||||||||
|
土石方量(万m3) |
挖方 |
填方 |
借方 |
余(弃)方 | |||||||||||
|
9.78 |
9.78 |
/ |
/ | ||||||||||||
|
重点防治区名称 |
三峡库区国家级水土流失重点治理区 重庆市水土流失重点治理区 | ||||||||||||||
|
地貌类型 |
浅丘、低山地貌 |
水土保持区划 |
西南紫色土区 | ||||||||||||
|
土壤侵蚀类型 |
水力侵蚀 |
土壤侵蚀强度 |
轻度 | ||||||||||||
|
防治责任范围面积(hm2) |
27.79 |
容许土壤流失量[t/(km2•a)] |
500 | ||||||||||||
|
土壤流失预测总量(t) |
1844.38 |
新增土壤流失量(t) |
1363.06 | ||||||||||||
|
水土流失防治标准执行等级 |
西南紫色土区一级标准 | ||||||||||||||
|
防治目标 |
水土流失治理度(%) |
97 |
土壤流失控制比 |
1.0 | |||||||||||
|
渣土防护率(%) |
92 |
表土保护率(%) |
92 | ||||||||||||
|
林草植被恢复率(%) |
97 |
林草覆盖率(%) |
25 | ||||||||||||
|
防治措施 |
工程措施 |
植物措施 |
临时措施 | ||||||||||||
|
站场及阀室防治区 |
主体:表土剥离0.01万m3,排水沟82m,碎石铺装150 m2 |
/ |
/ | ||||||||||||
|
管线工程防治区 |
主体:表土剥离2.32万m3,表土回填2.33万m3,土地整治25.57hm2,沟渠恢复85m,恢复田坎2656m3 |
主体:撒播种草3.12hm2 |
主体:临时拦挡1207m3,临时截水沟2190m, 新增:临时苫盖21200m2 | ||||||||||||
|
堆管场防治区 |
主体:土地整治0.66hm2 |
/ |
新增:临时铺垫6600m2 | ||||||||||||
|
施工便道防治区 |
主体:表土剥离0.30万m3,表土回填0.30万m3,土地整治1.18hm2 |
主体:撒播种草0.94hm2,栽植灌木11800株,栽植乔木1311株 |
主体:临时拦挡93m3 新增:临时排水沟1000m,临时苫盖2000m2 | ||||||||||||
|
投资(万元) |
250.67(新增0) |
17.67(新增0) |
56.87(新增31.56) | ||||||||||||
|
水土保持总投资(万元) |
425.90 |
独立费用(万元) |
33.74 | ||||||||||||
|
监理费(万元) |
13.30 |
监测费(万元) |
6.14 |
补偿费(万元) |
38.91(389060.00元) | ||||||||||
|
分市措施费 |
/ |
分市补偿费 |
/ | ||||||||||||
|
方案编制单位 |
重庆浩力环境工程股份有限公司 |
建设单位 |
中国石油天然气股份有限公司西南油气田分公司重庆气矿 | ||||||||||||
|
统一社会信用代码 |
915001067815898656 |
统一社会信用代码 |
915001129028005689 | ||||||||||||
|
法定代表人 |
邱建明 |
法定代表人 |
李骞 | ||||||||||||
|
地址 |
重庆市渝中区中安国际大厦19楼 |
地址 |
重庆市渝北区龙溪镇龙脊四社 | ||||||||||||
|
邮编 |
400015 |
邮编 |
401147 | ||||||||||||
|
联系人及电话 |
黄军/13340221346 |
联系人及电话 |
喻波/ 13668424099 | ||||||||||||
|
传真 |
/ |
传真 |
/ | ||||||||||||
|
电子邮箱 |
327228929@qq.com |
电子邮箱 |
872677024@qq.com | ||||||||||||
附件2:
|
|






