| 索引号 | 11500228008652919G/2023-00117 | 发文字号 | |
| 主题分类 | 城乡建设、环境保护 | 体裁分类 | 公文 |
| 发布机构 | 梁平区生态环境局 | 有效性 | |
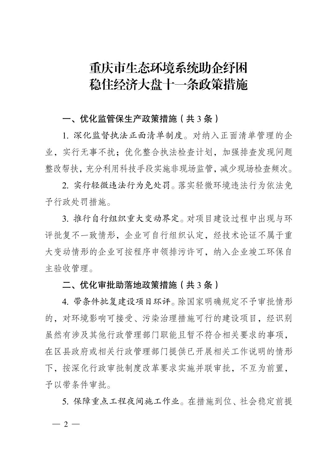
| 标题 | 重庆市生态环境局稳住经济大盘政策文件(2023版) | ||
| 成文日期 | 2023-06-30 | 发布日期 | 2023-06-30 |
| 索引号 | 11500228008652919G/2023-00117 |
| 发文字号 | |
| 主题分类 | 城乡建设、环境保护 |
| 体裁分类 | 公文 |
| 发布机构 | 梁平区生态环境局 |
| 有效性 | |
| 标题 | 重庆市生态环境局稳住经济大盘政策文件(2023版) |
| 成文日期 | 2023-06-30 |
| 发布日期 | 2023-06-30 |








































































































附件下载: