| 索引号 | 11500228322419138H/2023-00047 | 发文字号 | |
| 主题分类 | 财政、金融、审计;财政;卫生、计划生育、妇女儿童;卫生 | 体裁分类 | 财政;财政预算、决算 |
| 发布机构 | 梁平区卫生健康委 | 有效性 | |
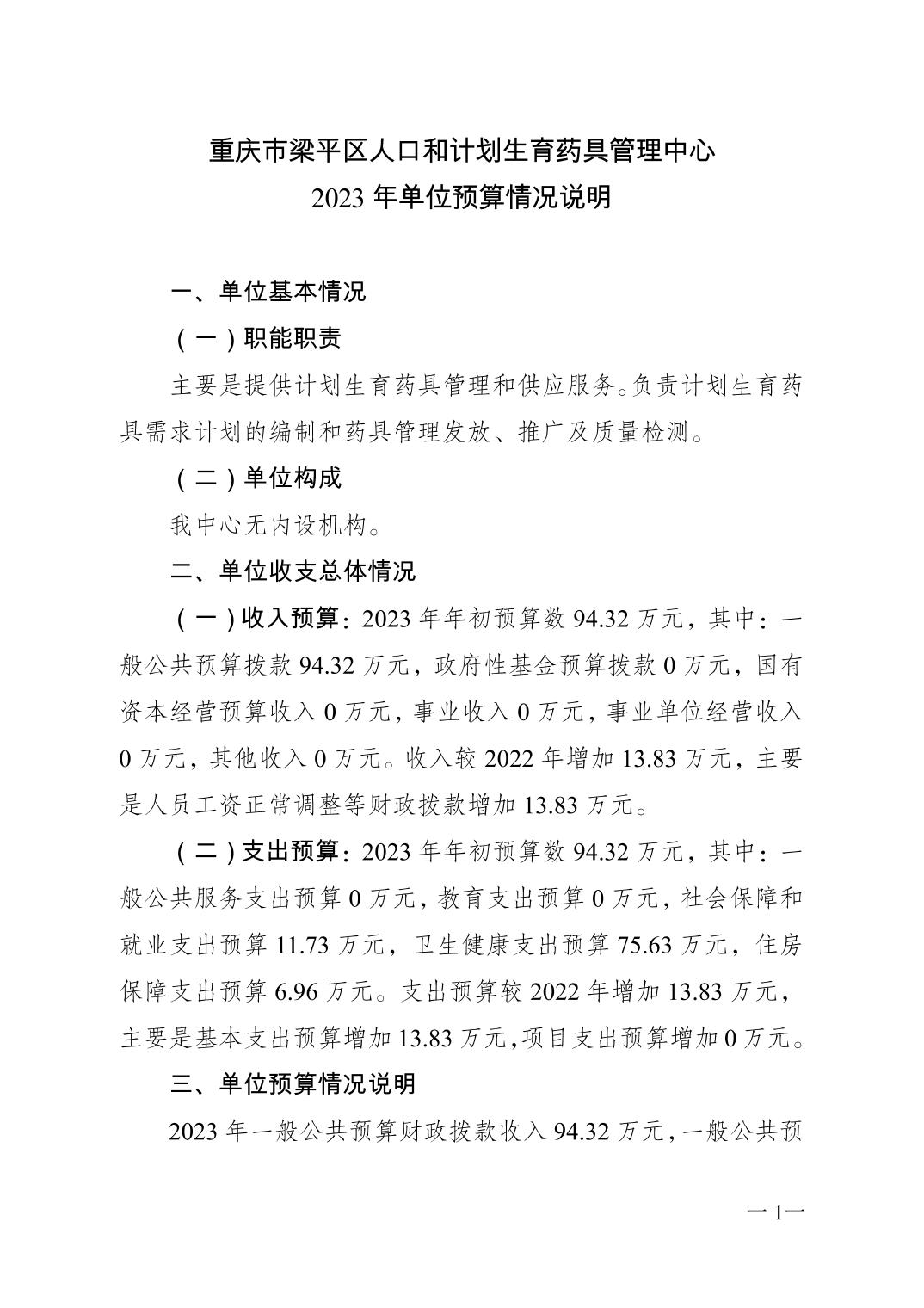
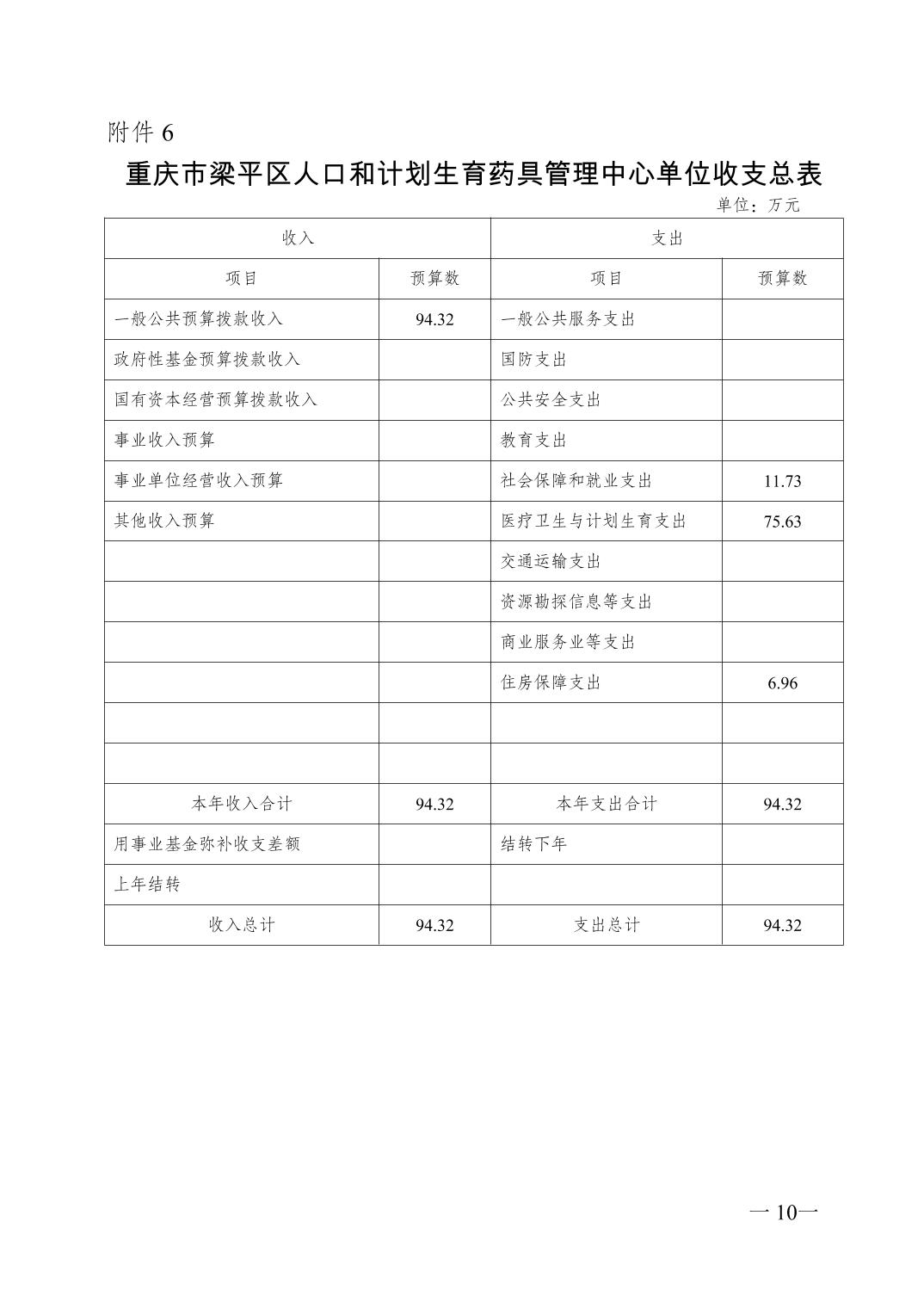
| 标题 | 重庆市梁平区人口和计划生育药具管理中心2023年单位预算情况说明 | ||
| 成文日期 | 2023-03-14 | 发布日期 | 2023-03-14 |
| 索引号 | 11500228322419138H/2023-00047 |
| 发文字号 | |
| 主题分类 | 财政、金融、审计;财政;卫生、计划生育、妇女儿童;卫生 |
| 体裁分类 | 财政;财政预算、决算 |
| 发布机构 | 梁平区卫生健康委 |
| 有效性 | |
| 标题 | 重庆市梁平区人口和计划生育药具管理中心2023年单位预算情况说明 |
| 成文日期 | 2023-03-14 |
| 发布日期 | 2023-03-14 |













