| 索引号 | 11500228008652361T/2025-00206 | 发文字号 | 渝财规〔2023〕4号 |
| 主题分类 | 财政 | 体裁分类 | 行政规范性文件 |
| 发布机构 | 梁平区财政局 | 有效性 | |
| 标题 | 重庆市财政局关于印发 重庆市财政行政处罚裁量权实施基准的通知 | ||
| 成文日期 | 2025-08-22 | 发布日期 | 2025-08-22 |
| 索引号 | 11500228008652361T/2025-00206 |
| 发文字号 | 渝财规〔2023〕4号 |
| 主题分类 | 财政 |
| 体裁分类 | 行政规范性文件 |
| 发布机构 | 梁平区财政局 |
| 有效性 | |
| 标题 | 重庆市财政局关于印发 重庆市财政行政处罚裁量权实施基准的通知 |
| 成文日期 | 2025-08-22 |
| 发布日期 | 2025-08-22 |
各区县(自治县)财政局,两江新区、西部科学城重庆高新区、万盛经开区财政局,局机关各处室(中心):
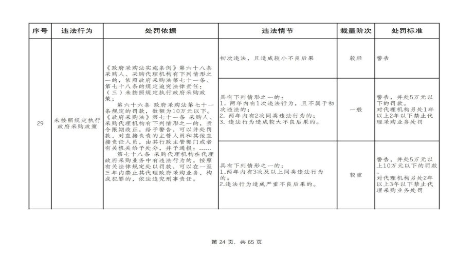
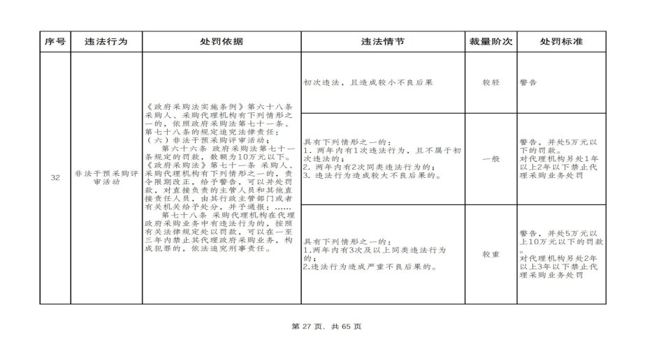
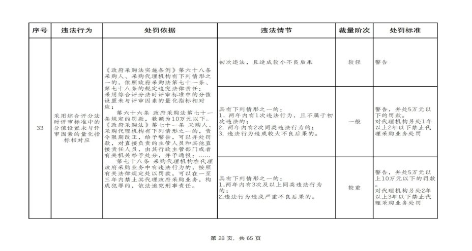
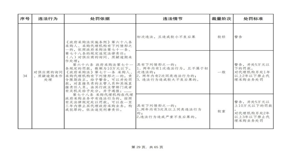
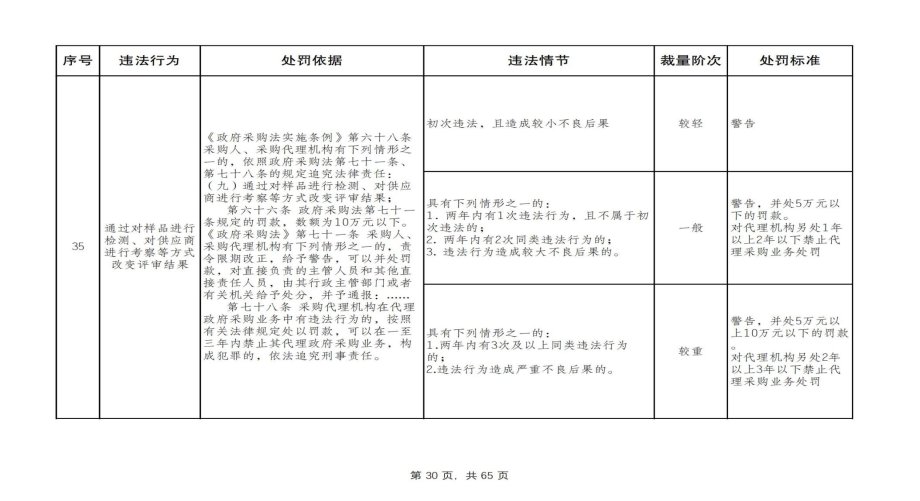
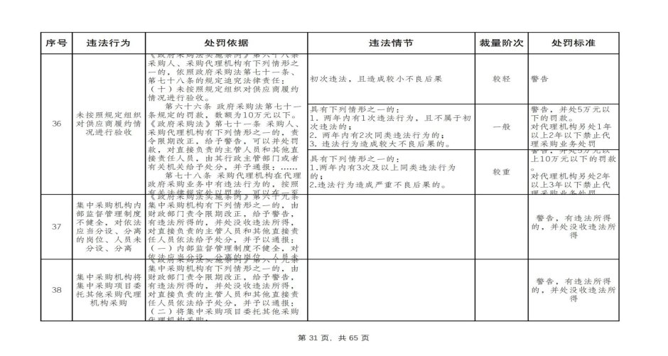
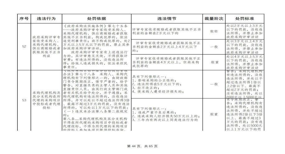
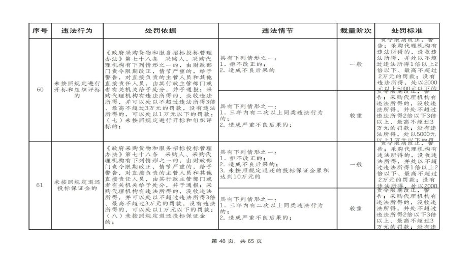
为深入学习贯彻落实习近平法治思想,规范我市财政部门行使行政处罚裁量权,更好保护市场主体和人民群众合法权益,切实维护公平竞争市场秩序,依据《中华人民共和国行政处罚法》《中华人民共和国政府采购法》《中华人民共和国会计法》《重庆市规范行政处罚裁量权办法》(重庆市人民政府令第355号)等法律法规规章,结合财政执法工作实际,我局制定了《重庆市财政行政处罚裁量权实施基准》(见附件),现予印发。
我市财政部门行使财政行政处罚裁量权的原则、程序和监督,按照《重庆市规范行政处罚裁量权办法》(重庆市人民政府令第355号)执行。其中,对“不予行政处罚”、“从轻或减轻行政处罚”、“从重行政处罚”情形的认定,分别按照《重庆市规范行政处罚裁量权办法》第十三条、第十四条和第十五条的规定执行。当事人具有多种裁量情节的,按照《重庆市规范行政处罚裁量权办法》第十七条执行。作出上述裁量行为的,应当在行政处罚决定书中对适用的行政处罚裁量基准情况、依据进行说明,增强说理性。
本文件自2023年9月1日起施行,《重庆市财政局关于印发行政处罚裁量基准的通知》(渝财法〔2010〕81号)同时废止。
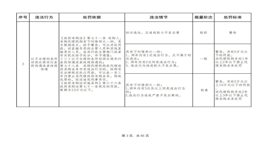
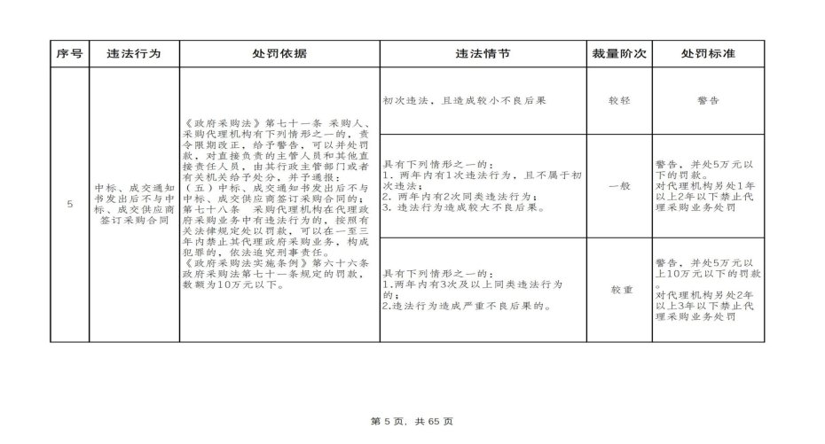
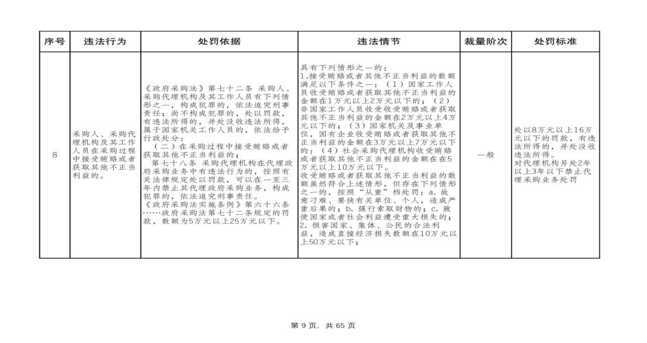
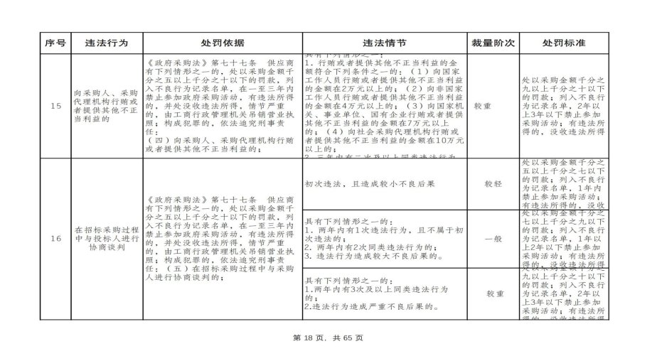
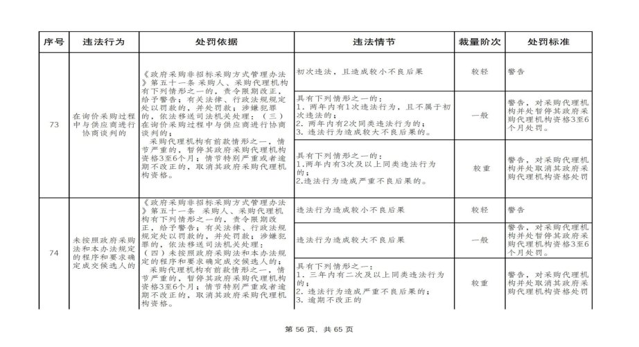
附件:1.重庆市财政行政处罚裁量权实施基准-政府采购类
2.重庆市财政行政处罚裁量权实施基准-资产评估类
3.重庆市财政行政处罚裁量权实施基准-会计监督类
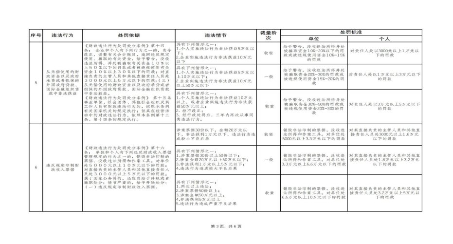
4.重庆市财政行政处罚裁量权实施基准-财政违法行为处罚类
(此件主动公开)















































































































